Skip to content
About Us
Berita
Dehasen
Home
Media Partner
Struktur Organisasi
Home
Berita
Dehasen
About Us
Struktur Organisasi
Media Partner
Menu
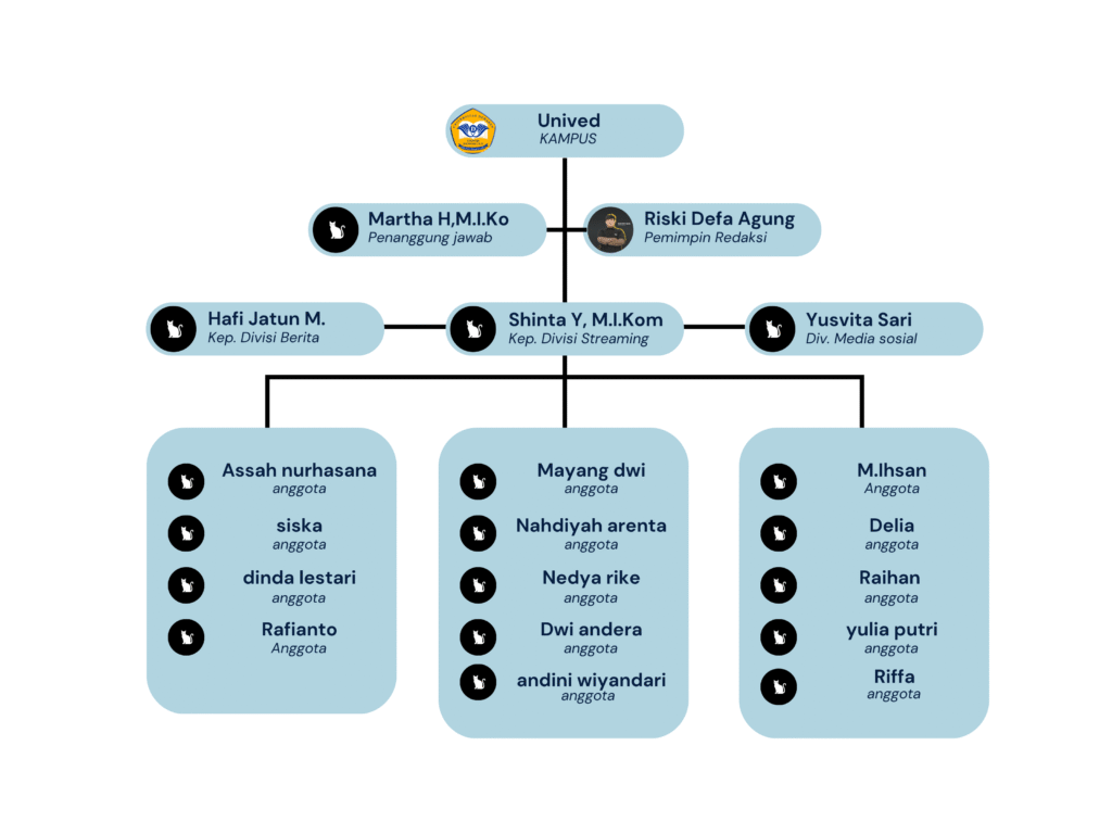
Struktur Organisasi